View Procedure
| Procedure Name | Export licence for Ozone depleting substances |
| Description |
|
Category
|
Export Licence requirement for Ozone-depleting substance
|
|
Responsible Agency
|
Zambia Environmental Management Agency
LUSAKA HEAD OFFICE
Address: Plot No.6975,
Ridgeway Corner,
Church and Suez Roads,
P.O.Box 35131 Lusaka
Phone: +260-211-253140
+260-211-254023
+260-211-254059
Fax: +260-211-254164
NORTHERN REGION OFFICE
Address: Jacaranda Road,
P.O.Box 71302,Ndola
Phone: +260-212-610407/621048
Fax: +260-212-610407/610246
CHIPATA OFFICE
Address: PROVIDENT House-NAPSA Building, 1st floor rooms G14,15& 16 Umozi Highway,
P.O.Box 510527
Phone: +260-216-221-254
LIVINGSTONE OFFICE
Address: Plot No.555
Junction of Obote-
Nehru Roads,
P.O.Box 60195
Livingstone
Phone: +260-213-321297
SOLWEZI OFFICE
Address: Provident House,
Independence Avenue,
P.O.Box 110134
Phone: +260-218-821-297
CHIRUNDU BORDER OFFICE
Address: Customs Commercial
Terminal Building,
P.O.Box CRU 31
Chirundu
Phone/Fax: +260-211-51526
|
|
Legal base of the Procedure
|
The Environmental Management Act, 2011
|
|
Fee
|
|
Class
|
Ozone Depleting Potential
|
Fee Units
|
ZMW
|
|
Class I
|
0.8-0.9
|
60 000
|
18 000
|
|
Class II
|
0.6-0.7
|
30 000
|
9 000
|
|
Class III
|
0.4-0.5
|
15 000
|
4 500
|
|
Class IV
|
0.1-0.3
|
10 000
|
3 000
|
|
Class V
|
0.001<
|
5 000
|
1 500
|
NB:
|
Description
|
Class I
|
Class II
|
Class III
|
Class IV
|
Class V
|
|
Quantity (tonnes per annum)
|
More than 200
|
Between 100 an 199
|
Between 1 and 99
|
Between 0.1 and 1
|
Less than 0.1
|
|
Description
|
Fee Units
|
ZMW
|
|
Transfer of Licence
|
10 000
|
3 000
|
|
Alteration and Amendment
|
5 000
|
1 500
|
|
Replacement of Licence
|
1 500
|
450
|
|
Required Documents
|
No.
|
Type of information
|
Note
|
|
1
|
Application Form
|
Documents necessary for the application |
| 2 |
Proof of; payment of processing fee, qualifications of technical personnel, returns, insurance cover for probable incidents and source of substance |
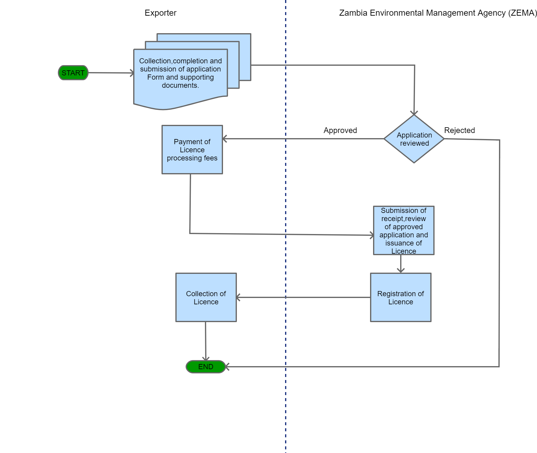
Process Steps
|
Step 1
|
The applicant collects, completes and submits an application with the supporting documentation to the Receiving Officer
|
|
|
Step 2
|
The Application is reviewed and approved if the regulations of The Environmental Management Act, 2011 are met.
|
|
|
|
Step 3
|
The applicant pays the licence processing fee and is issued with a receipt. This receipt is then submitted to the Receiving Officer. |
|
|
Step 4
|
The issuing section reviews the approved application and issues a licence.
|
|
|
Step 5
|
The Receiving Officer registers the licence.
|
|
|
| Step 6 |
A copy of the licence and related information are filed for record-keeping.
|
|
| Step 7 |
The applicant proceeds with the exportation of the Ozone-depleting substances.
|

|
| Category | Export |
The following form/s are used in this procedure
This procedure applies to the following measures
| Name | Measure Type | Agency | Description | Comments | Legal Document | Validity To | Measure Class |
| Export Licence requirement for Ozone Depleting Substances | Licensing Requirement | | No person shall export, store, recover, recycle or reclaim a substance likely to deplete the ozone layer without a licence issued by Zambia Environmental Management Agency (ZEMA). | All persons wishing to export, store, recover, recycle or reclaim a substance likely to deplete the ozone layer export must apply for a licence. | The Environmental Management Act, 2011 | 09-09-9999 | Good |
1283