View Procedure
| Procedure Name | Importation of Petroleum Feedstock |
| Description |
|
Category
|
Licence requirement for importers of Petroleum feedstock
|
|
Responsible Agency
|
Energy Regulation Board
Address: Consumer & Public Relations Plot No 9330,
Off Alick Nkhata Road,
P.O Box 37631,
Lusaka , Zambia
Phone : +260-211-258844 - 49
Fax: +260-211-25885
|
|
Legal base of the Procedure
|
The Energy Regulation Act, 2019
|
| Fee |
- Application Fee: 0.01% of the total investment of the business
- License Fee: 0.7% turnover
|
Required Documents
|
No.
|
Type of information
|
Note
|
|
1
|
Application Form
|
Required documents |
| 2 |
Appendix |
| 3 |
Proof of payment of Application and Licence fee |
| 4 |
Holder of distribution licence |
| 5 |
- Audited Financial Statements
- Latest Company Annual Returns
- Evidence of Storage Facility
- Copy of licence being Renewed
- Business plan (for 3 years)
|
Documents required for renewal of Licence |
| 6 |
- Business Plan (for 5 years)
- Audited Financial Statements
- Proof of Funds e.g Bank Statement
- Certificate of Incorporation//Registration
- Proof Storage Facility (Leased or Owned)
|
Documents required for First-time Applicants |
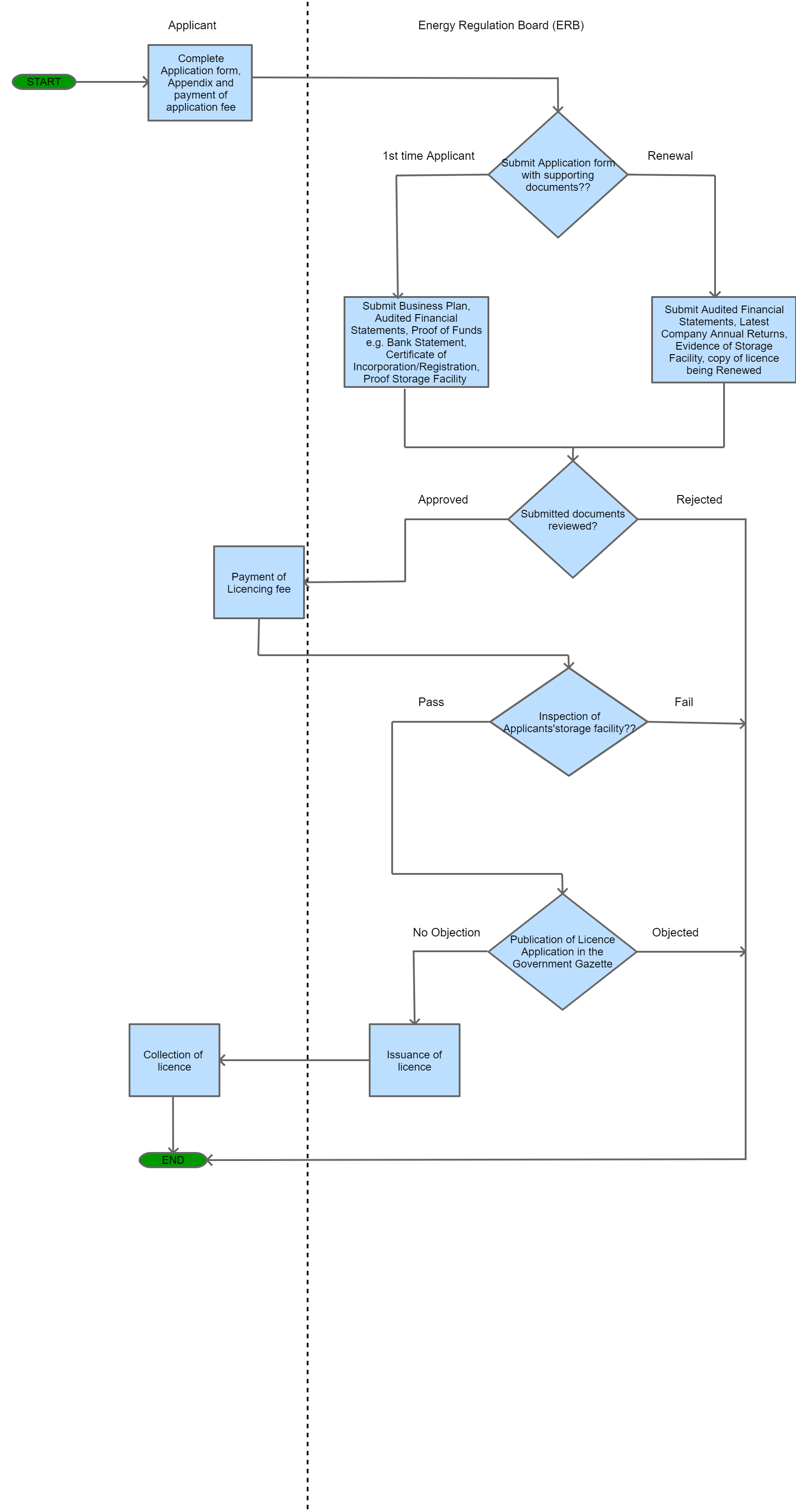
Process Steps
|
Step 1
|
The applicant proceeds to complete the application form, appendix and pays the application fee.
|
|
|
Step 2
|
If the application is for renewal of a licence, he/she gathers Audited Financial Statements, Latest Company Annual Returns, Evidence of Storage Facility and a Copy of licence being Renewed.
|
|
|
Step 3
|
If the application is for a first-time applicant, he/she gathers Business Plan, Audited Financial Statements, Proof of Funds e.g Bank Statement, Certificate of Incorporation//Registration and Proof of Storage Facility (Leased or Owned).
|
|
| Step 4 |
The Applicant proceeds to pay a Licencing fee. |
|
| Step 5 |
ERB proceeds to inspect the Applicant's storage facility and if the facility is approved according to the Boards' requirements, the Licence Application is then published in the Government Gazette otherwise, the storage facility is reinspected. |
|
| Step 6 |
If no objection received after Gazette Notice, the Application is presented to the Board for issuance of a licence.
|
|
| Step 7 |
The applicant then proceeds to collect the licence and proceeds to import. |
|

|
| Category | Import |
The following form/s are used in this procedure
This procedure applies to the following measures