View Procedure
| Procedure Name | Export Permit for Coffee |
| Description |
|
Category
|
COFFEE EXPORT PERMIT
|
|
Responsible Agency
|
The Ministry of Agriculture (Agribusiness & Marketing)
Address: Mulungushi house, Independence Ave
P.O. BOX 50197, Lusaka
Website: www.agriculture.gov.zm
Fax: +260 250305
Phone: +260 01-253933
Email: info@agriculture.gov.zm
|
|
Legal base of the Procedure
|
The Coffee Act, 1989
|
|
Fee
|
Application Fee: ZMW 52.50
ZMW 52.5 per Metric Tonne of the commodity being exported
|
Required Documents
|
No.
|
Type of information
|
Note
|
|
1
|
Application Form
|
Documents necessary for the application |
| 2 |
SPS Certificate from ZARI |
| 3 |
Health Clearance certificate from the Ministry of Health |
| 4 |
Proof of payment of application fee |
Process Steps
|
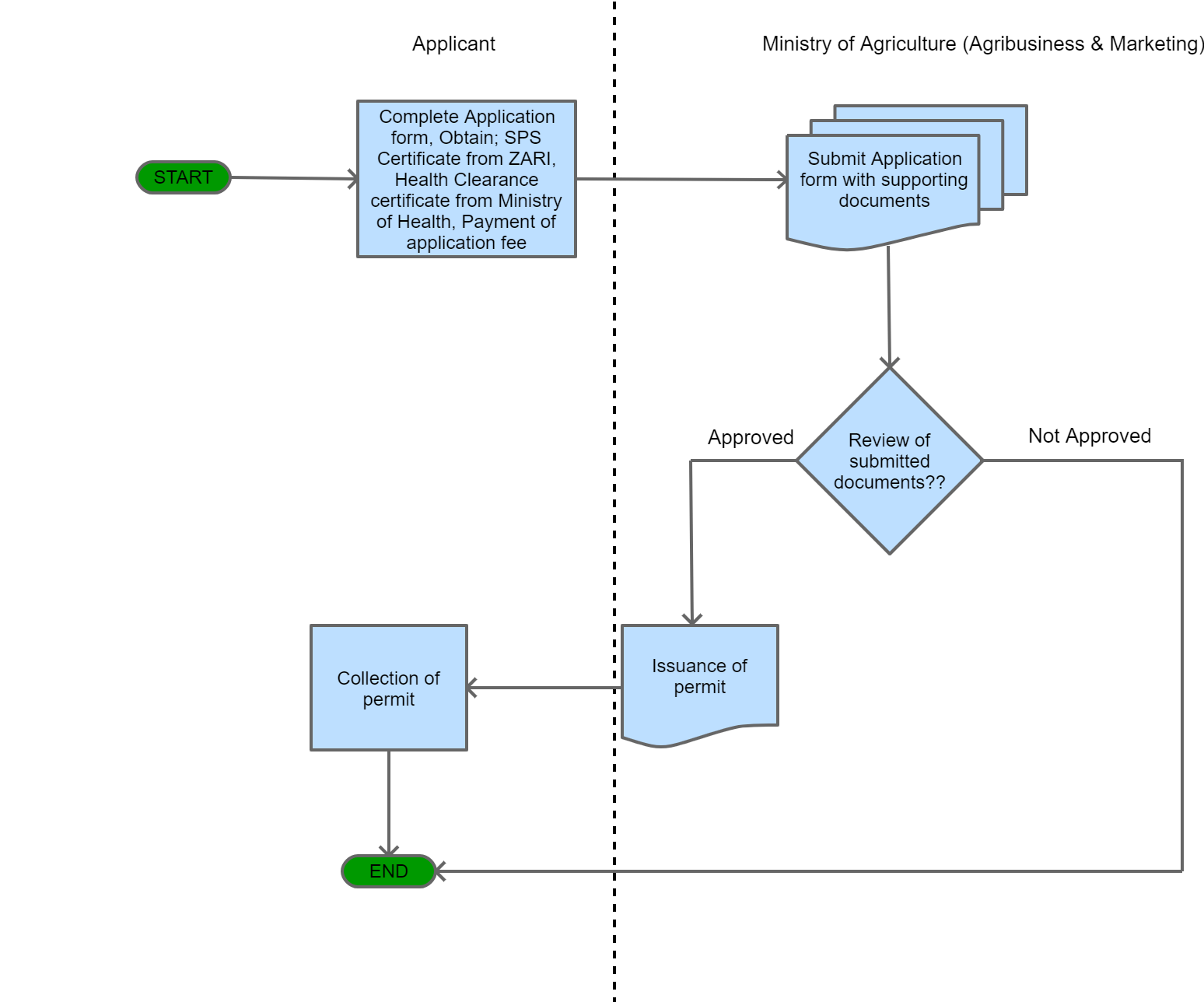
Step 1
|
The trader obtains an SPS certificate from ZARI and a Health Clearance Certificate from the Ministry of Health.
|
|
|
Step 2
|
The trader pays application fee and proceeds to complete and submit an application form with the relevant supporting documentation.
|
|
|
Step 3
|
The issuing section processes the application with all the submitted documentation.
|
|
|
Step 4
|
The permit is issued if the application is approved.
|
|
|
Step 5
|
The applicant collects the permit and may proceed with the next steps to export the goods. |
|

|
| Category | Export |
The following form/s are used in this procedure
This procedure applies to the following measures
| Name | Measure Type | Agency | Description | Comments | Legal Document | Validity To | Measure Class |
| Export Permit requirement for Coffee | Permit Requirement | | No person shall export any coffee, for commercial purposes, without a valid license issued by the Ministry of Agriculture (Agribusiness & Marketing). | Coffee for commercial purposes can not be exported out of Zambia without an export permit from the Ministry of Agriculture (Agribusiness & Marketing). | The Coffee Act, 1989 | 09-09-9999 | Good |
1265