View Procedure
| Procedure Name | Procedure for the importation of Cotton |
| Description |
|
Category
|
Procedure the importation of Cotton
|
|
Responsible Agency
|
The Ministry of Agriculture
Address: Mulungushi house,
Independence Ave.
P.O. BOX 50197,
Lusaka
Fax: +260 250305
Phone: +260 01-253933
Email: info@agriculture.gov.zm
|
|
Legal base of the Procedure
|
The Cotton Act, 2005, The Control of Goods Act, 1954
|
|
Fee
|
|
Seed Sellers License
|
ZMW (Per Anum)
|
|
Wholesale and Retail
|
180.00
|
|
Wholesale
|
165.00
|
|
Retail
|
90.00
|
Application Fee: ZMW 52.50
ZMW 52.5 per Metric Tonne of cotton being imported
|
Required Documents
|
No.
|
Type of information
|
Note
|
|
1
|
|
|
Process Steps
|
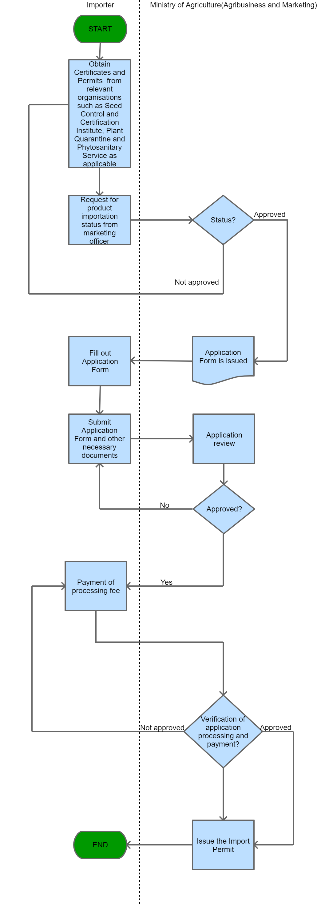
Step 1
|
The importer must obtain an application form from the Seed Control and Certification Institute.
|
|
|
Step 2
|
The importer then fills out the application form and submits it together with the prescribed fee.
|
|
|
Step 3
|
The application is then reviewed based on the conditions for the issue of a license as the Board may prescribe for instance sufficient knowledge or experience in the cotton trade.
|
|
|
Step 4
|
Where the board is satisfied that the importer has fulfilled such conditions for the issue of the license as the Board may prescribe a cotton seed seller's license is issued. |
| Step 5 |
Where the board denies the application the importer may, within thirty days of the receipt of notification of the refusal to issue, appeal to the Minister, of which the Minister may confirm or vary the Board's decision and notify the appellants of the decision in writing. |
| Step 6 |
Where the appellant is aggrieved with the Minister's decision, the appellant may further appeal to the High Court against such
decision within thirty days of receipt of the Minister's notification. |
|
| Step 7 |
The trader must make requests for product importation status from the Marketing Officer. If product importation is allowed, then the Marketing officer issues an application form. |
|
| Step 8 |
The trader must complete and submit the application form along with the supporting documentation. |
|
| Step 9 |
The issuing section processes the application with all the correct documentation and approves the application. |
|
| Step 10 |
The applicant pays the processing fee and is issued with a receipt. |
|
| Step 11 |
The issuing section verifies the application processing and payment then issues the Import Permit. |
|
| Step 12 |
A copy of the permit and related information are filed for record-keeping. |
|
| Step 13 |
The applicant may proceed with the next steps to import the goods. |
|
Procedure Number One

Procedure Number Two

|
| Category | Import |
The following form/s are used in this procedure
This procedure applies to the following measures
| Name | Measure Type | Agency | Description | Comments | Legal Document | Validity To | Measure Class |
| Licensing requirement for the Importation of Cotton | Licensing Requirement | | In order to import cotton into Zambia, a valid licence from the Ministry of Agriculture has to be issued. | A valid licence from the Ministry of Agriculture is a requirement to import cotton into Zambia. | The Cotton Act, 2005 | 09-09-9999 | Good |
| Import Permit requirement for Cotton | Permit Requirement | | A Cotton Seed Seller's License is subject to an Import Permit issued under the Control of Goods Act, 1954 issued by the Ministry of Agriculture (Agribusiness & Marketing). | An Import Permit issued under the Control of Goods Act, 1954 issued by the Ministry of Agriculture (Agribusiness & Marketing) is a requirrment to import Cotton into Zambia. | The Cotton Act, 2005 | 09-09-9999 | Good |
12661267