View Procedure
| Procedure Name | Import permit for Animal Stocks,Animal Carcasses, Articles or other Animal matter |
| Description |
|
Category
|
Import Permit for stocks, carcasses, articles or other matter
|
|
Responsible Agency
|
Ministry of Fisheries and Livestock
Address: The Permanent Secretary,
Ministry of Fisheries and Livestock,
Mulungushi House,
P O Box 50060,
Lusaka
Email: info@mfl.gov.zm
|
|
Legal base of the Procedure
|
The Stock Diseases Act, 1963
|
| Fee |
|
Associated Permits, Licences Etc.
|
Amount
|
Validity Period
|
|
Import Permits
|
ZMW 52.50
|
30 Days
|
|
Import and Transit Permit
|
|
|
|
Non-Commercial
|
|
|
|
Minimum cost of an import permit (5 domestic animals or less)
|
ZMW 100.00
|
6 Weeks
|
|
Consignment of animal products up to 20 kgs (except for semen, embryos or medicaments)
|
ZMW 100.00
|
6 Weeks
|
|
Commercial
|
|
|
|
Large ruminants (cattle, horses, and similar animals) per consignment not exceeding a truck load of 50 animals
|
ZMW 250.00
|
6 Weeks
|
|
Small ruminats; goats, sheep (per consignment not exceeding a truck load of 400 animals)
|
ZMW 250.00
|
6 Weeks
|
|
Small animals: dogs, cats, tortoise/ornamental fish and other similar animals (per consignment not exceeding 100 animals)
|
ZMW 250.00
|
6 Weeks
|
|
Poultry (per consignment not exceeding 100,000 birds)
|
ZMW 250.00
|
6 Weeks
|
|
Livestock products and stock feed (per consignment not exceeding a truckload of 30MT)
|
ZMW 250.00
|
6 Weeks
|
|
Semen and embryos per consignment
|
ZMW 250.00
|
6 Weeks
|
|
Import Related Inspections
|
|
|
|
Establishment/Plant inspections (abattoir, processing, any other)
|
ZMW 250.00
|
6 Weeks
|
|
Quarantine/Farm (premises) inspection
|
ZMW 250.00
|
6 Weeks
|
|
Required Documents
|
No.
|
Type of information
|
Note
|
|
1
|
Application Form
|
Documents necessary for the application |
| 2 |
Sanitary Certificates/Permit |
| 3 |
Proof of payment of the processing fee |
Process Steps
|
Step 1
|
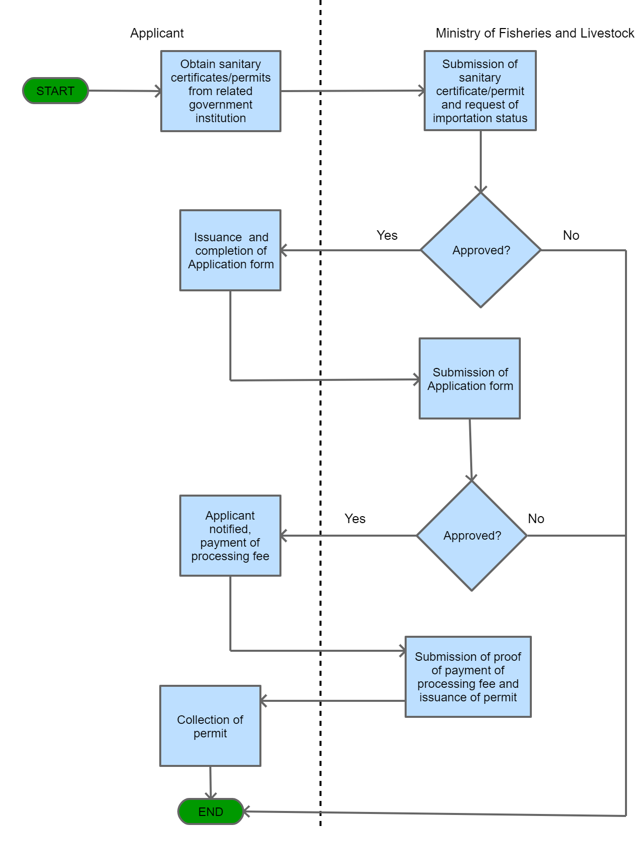
The trader must make a request for product importation status from the receiving officer. If the product importation is approved, the receiving officer then issues an application form.
|
|
|
Step 2
|
The Trader completes and submits an application form along with the relevant supporting documents.
|
|
|
Step 3
|
The approving section processes the application and approves it.
|
|
|
Step 4
|
The applicant pays the processing fee and is issued with a receipt.
|
|
|
Step 5
|
The issuing section processes the application and issues the Import Permit.
|
|
| Step 6 |
A copy of the permit and related information are kept for record-keeping.
|
|
| Step 7 |
The applicant proceeds with the next steps to import the goods. |

|
| Category | Import |
The following form/s are used in this procedure
This procedure applies to the following measures
| Name | Measure Type | Agency | Description | Comments | Legal Document | Validity To | Measure Class |
| No results found. |