View Procedure

Procedure NameImportation Inspection requirement for Measuring Instruments
Description

Category

Importation Inspection requirement for Measuring Instruments

Responsible Agency       

Zambia Metrology Agency

Address:  PLOT 2387, 

                  Longolongo Road,

                  P.O. BOX 30989  Lusaka

Email: info@zma.org.zm

Legal base of the Procedure

The Metrology Act, 2017
Fee  

Testing fees

1.0 Weighing instruments

1.1 A weighing instrument other than an automatic weighing instrument or a specified spring balance

Capacity

Fee Units

Kwacha (ZMW)

Less than 5 kilograms

225

67.5

5 kilograms or over, but under 10 kilograms

300

90.0

10 kilograms or over, but under 20 kilograms

375

112.5

20 kilograms or over, but under 50 kilograms

450

135.0

50 kilograms or over, but under100 kilograms

525

157.5

100 kilogram or over, but under 500 kilograms

750

225.0

500 kilogram or over, but under 2 tones

825

247.5

2 metric tons or over, but under 5 tons

1500

450.0

5 metric tons or over, but under 10 tons

1750

525.0

10 metric tons or over, but under 20 tons

3750

1125.0

20 metric tons or over, but under 50 tons

5000

1500.0

50 metric tons or over, but under 100 tons

7500

2250.0

100 metric tons or over

11250

3375.0

 

1.2 Laboratory scales and delicate balances of a capacity of:

Capacity

Fee Units

Kwacha (ZMW)

Less than 1 microgram

500

150.0

1 microgram or more but less than 10 milligrams

625

187.5

10 milligrams or more but less than 500 milligrams

750

225.0

500 milligrams or more but less than 1 gram

875

262.5

1 gram or more but less than 100 grams

1000

300.0

100 grams or more but less than 500 grams

1125

337.5

500 grams or more but less than 1 kilogram

1250

375.0

1 kilogram or more but less than 5 kilograms

1375

412.5

5 kilograms or more but less than 10 kilograms

1500

450.0

10 kilograms or more but less than 20 kilograms

1625

487.5

20 kilograms or more

1750

525.0

 

1.3 A self-indicating scale including a spring self-indicating or a spring balance, other than a suspended spring balance listed in paragraph 2 shall be the fees specified above increased by 100 (30 ZMW) per centum

1.4 The fees for an optical or self-indicating price computing counter scale or an optical or electronic digital heavy duty scale, shall be the fees specified above increased by 200 (60 ZMW) per centum

1.5 A crane weigher or a suspended spring balance of a capacity of

Capacity

Fee Units

Kwacha (ZMW

Less than 50 kilograms

500

150.0

50 kilograms, or more but less than 100 kilograms

625

187.5

100 kilograms, or more but less than 200 kilograms

1375

412.5

200 kilograms, or more but less than 1000 kilograms

1750

525.0

1,000 kilograms, or more

2500

750.0

1.6 An automatic conveyor type weigher         Fee Units: 3000          Kwacha (ZMW): 900

1.7 An automatic weighing machine when the capacity of each individual unit is:

Capacity

Fee Units

Kwacha (ZMW)

Less than 5 kilograms

1500

450.0

5 kilograms or more but less than 100 kilograms

1750

525.0

100 kilograms or more but less than 500 kilograms

2000

600.0

500 kilograms or more but less than 1,000 kilograms

2250

675.0

1,000 kilograms and more

2500

750.0

 

2. Weights

Capacity

Fee Units

Kwacha (ZMW)

Any high precision weight of 1 kilogram and under

500

150

Any high precision weight of over 1 kilogram

1000

300

Any weight under 5 kilograms

500

150

Any weight of 5 kilograms but under 200 kilograms

1500

450

Any weight of 200 kilograms and over

2000

600

3. Measures of capacity

3.1 Any graduated measure                                                           Fee Units: 500 Kwacha: 150

3.2 Any graduated measure of capacity

 

Fee Units

Kwacha (ZMW)

500 milliliters or more but less than 1 liter

375

112.0

1 liter or more but less than 10 liters

500

150.0

10 liters or more but less than 20 liters

625

187.0

20 liters or more but less than 50 liters

750

225.0

50 liters or more but less than 100 liters

875

262.0

100 liters or more but less than 200 liters

1000

300.0

200 liters or more but less than 500 liters

1125

337.0

500 liters or more but less than 1,000 liters

1250

375.0

1,000 liters or more

1475

412.0

 

3.3 Precision measure of capacity for use as a working standard:

Capacity

Fee Units

Kwacha (ZMW)

Less than 20 liters

2500

750.0

20 liters or more but less than 50 liters

5000

1500.0

50 liters or more but less than 100 liters

7500

2,250.0

100 liters or more

10000

3,000.0

 

3.4 A vehicle or tank compartment of capacity 

Capacity

Fee units

Kwacha (ZMW)

  1. 500 liters

1000

300.0

  1. Over 500 liters:
  1. For the first 500 liters
  2. For each additional 500 liters or part thereof

 

1000

300

 

300.0

90.0

c.) The fee for replacement of a valid vehicle tank certificate number shall be 50% of the fee in paragraph (4)(1).

d.) When a tanker certificate is issued, the certificate number of that certificate shall be reflected on the verification fees receipt so issued to the owner of the vehicle tanker

3.5 Calibration of a storage tank of capacity of

Capacity

Fee Units

Kwacha (ZMW)

Less than 5,000 liters

25000

7,500.00

5,000 liters or more but less than 20,000 liters

37500

11,250.0

20,000 liters or more but less than 40,000 liters

62500

18,750.0

40,000 liters or more but less than 60,000 liters

87500 

26,250.0

60,000 liters or more but less than 100,000 liters

125000

37,500.0

100,000 liters or more but less than 200,000 liters

200000

60,000.0

200,000 liters or more but less than 500,000 liters

250000 

75,000.0

500,000 liters or more but less than 1000,000 liters

375000

112,500.0

1000,000 liters or more

625000

187,500.0

 

4.0 Measure of length 

4.1 Measure of length of 

Capacity

Fee Units

Kwacha (ZMW)

3 meters or less

 

250

 

75.0

More than 3 meters

 

500

 

150.0

 

4.2 A fabric measuring instrument with or without a price computing unit

Capacity

Fee Units

Kwacha (ZMW)

Able to measure less than 50 meters

750 

75.0

Able to measure more than 50metres or over

1000 

300.0

 

5.0 Bulkflow Meters

5.1 Type

Capacity

Fee Units

Kwacha (ZMW)

A bulk-flow meter with manual billing system

7500

2,250.0

A bulk-flow meter with automatic or set stop mechanism

7500

2,250.0

A bulk-flow meter of 90 millimeter bore or less

7500

2,250.0

A bulk-flow meter with automatic set stop billing mechanism

7500

2,250.0

A bulk-flow meter with temperature compensation device

8750

2,625.0

A bulk-flow meter of more than 90 millimeter bore

11250 

3,375.0

A master-meter of more than 90 millimeter bore

15000

4,500.0

A proving loop

18750

5,625.0

A turbine meter

20000

6,000.0

A data recording pulsate or print out device

22500

6,750.0

A remote read-out device

23750

7,125.0

 

5.2 A liquid fuel or lubricating-oil measuring instrument other than a bulk meter

Capacity

Fee Units

Kwacha (ZMW)

Incorporating a flow meter

1000

300.0

Incorporating a flow meter and price computer

1250

375.0

Incorporating blending system

2000

600.0

Electronic digital read-out fuel pump

2500

750.0

 

5.3

Capacity

Fee Units

Kwacha (ZMW)

An instrument for measuring spirituous liquor for consumption on the premises

750

225.0

Beer measuring instrument

750

225.0

 

5.4 A water meter

Capacity

Fee Units

Kwacha (ZMW)

Domestic water meter

150

45.0

An industrial water meter

8000

2,400.0

Water meter test bench

24000

7,200.0

 

5.5 An electricity meter

Capacity

Fee Units

Kwacha (ZMW)

Domestic electricity meter

250

75.0

An industrial electricity meter

20000

6,000.0

An electricity meter test bench

60000

18,000.0

 

Service Fees

 

Fee Units

Kwacha (ZMW)

  1. Denominating a weight or measure

500

150

  1. Affixing a solder pad, stud plug or seal

500

150

  1. Permit for use of an in verified instrument twice the testing fees

10000

3,000.0

  1. Examination of instrument for approval under section 15 in addition to the appropriate fees, plus attendance fee, travelling allowance etc

 

 

  1. i.)  Examination for and issue of service license to local applicant

ii.) Examination for and issue of service license to a foreign applicant

 

 

7500

 

25000

2,250.0

 

7,500.0

  1. Renewal of service license

 

7500

 

2,250.0

  1. Replacement of a die

 

5000

 

1,500.0

  1. Inspection of net content at
  1. Small or medium enterprise
  2. Large enterprise

 

 

1500

2250

 

 

450.0

675.0

 

9. Where an instrument has not been reverified since the last verification, a fee eaqual to the current verification fee for such an instrument shall be charged for each period the instrument had not been submitted for reverification in addition to the current verification fees

 

 

Required Documents

No.

Type of information

Note

 

 

 

Process Steps

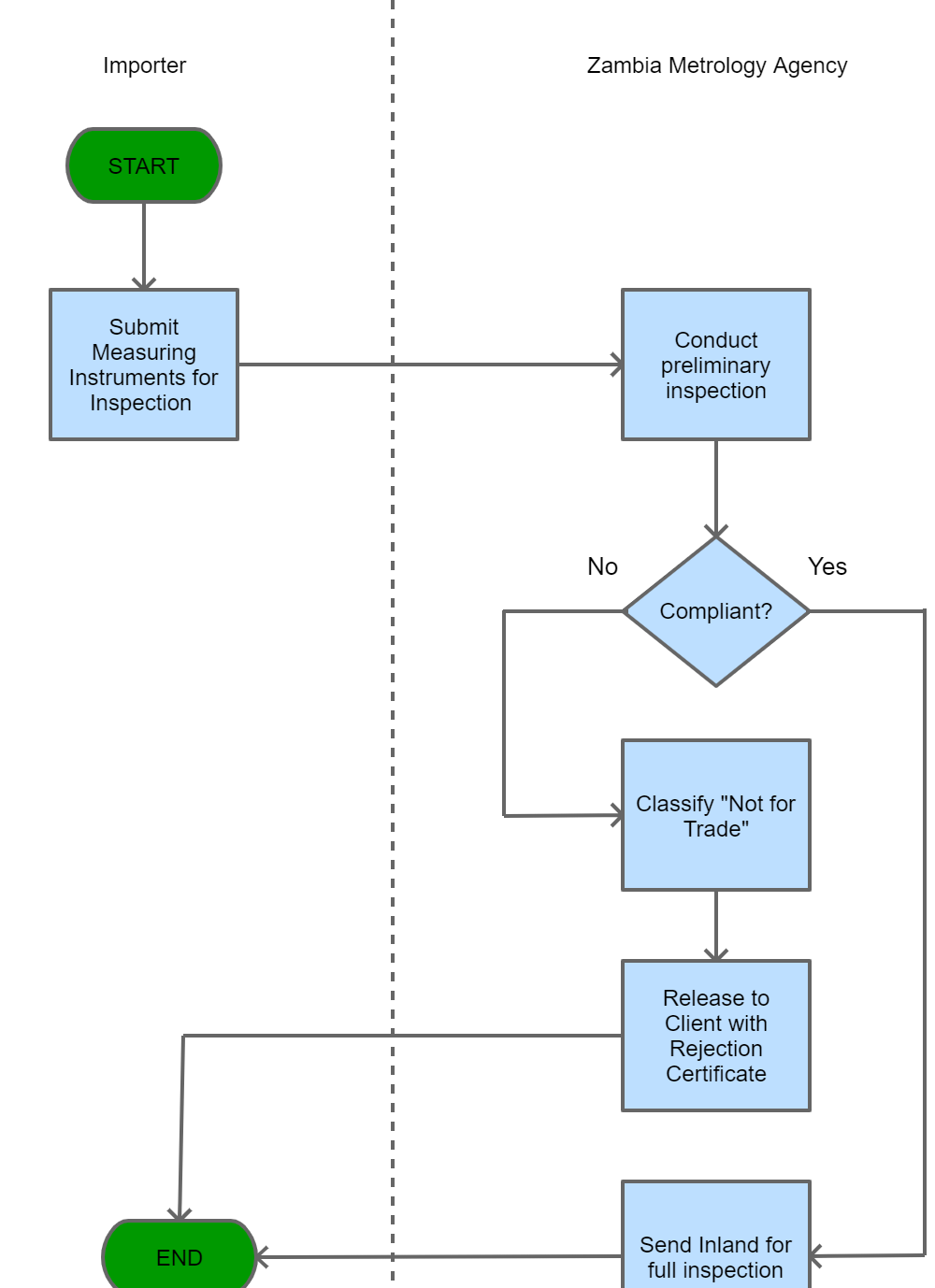
Step 1

The importer submits the Measuring Instruments for inspection.

 

Step 2

Zambia Metrology Agency then conducts preliminary inspection. If the Measuring Instruments are compliant then they are sent inland for full inspection.

 

Step 3

If the Measuring Instruments are not compliant they are released to the Client with a rejection Certificate.

 

CategoryImport

The following form/s are used in this procedure
TitleDescriptionCreated DateUpdated DateIssued By
No results found.
This procedure applies to the following measures
NameMeasure TypeAgencyDescriptionCommentsLegal DocumentValidity ToMeasure Class
Importation Inspection requirement for Measuring InstrumentsInspection Requirement Any person who imports a measuring instrument into Zambia has to submit the type or pattern of that measuring instrument to the Zambia Metrology Agency, with all the technical documentation regarding the instrument as specified by the Agency to expedite the type approval. All measuring instruments being imported into Zambia have to undergo inspection by the Zambia Metrology Agency.The Metrology Act, 201709-09-9999Good