View Procedure
| Procedure Name | Import Permit for Genetically Modified Organisms (GMO's) |
| Description |
|
Category
|
Permit requirement for importers
|
|
Responsible Agency
|
National Biosafety Authority
Address: Plot 100, Off Lake Road, Ibex Hill Gardens
P.O. Box 51119
Ibex Hill, Lusaka
Phone : +260 211 220 429
|
|
Legal base of the Procedure
|
The Biosafety Act, 2007
|
| Fee |
Application for a permit for the importation of GMOs (Per Event) ZMW 5 040
|
| Application to place on market food, feed or product derived from GMOs ZMW 15 000 |
Required Documents
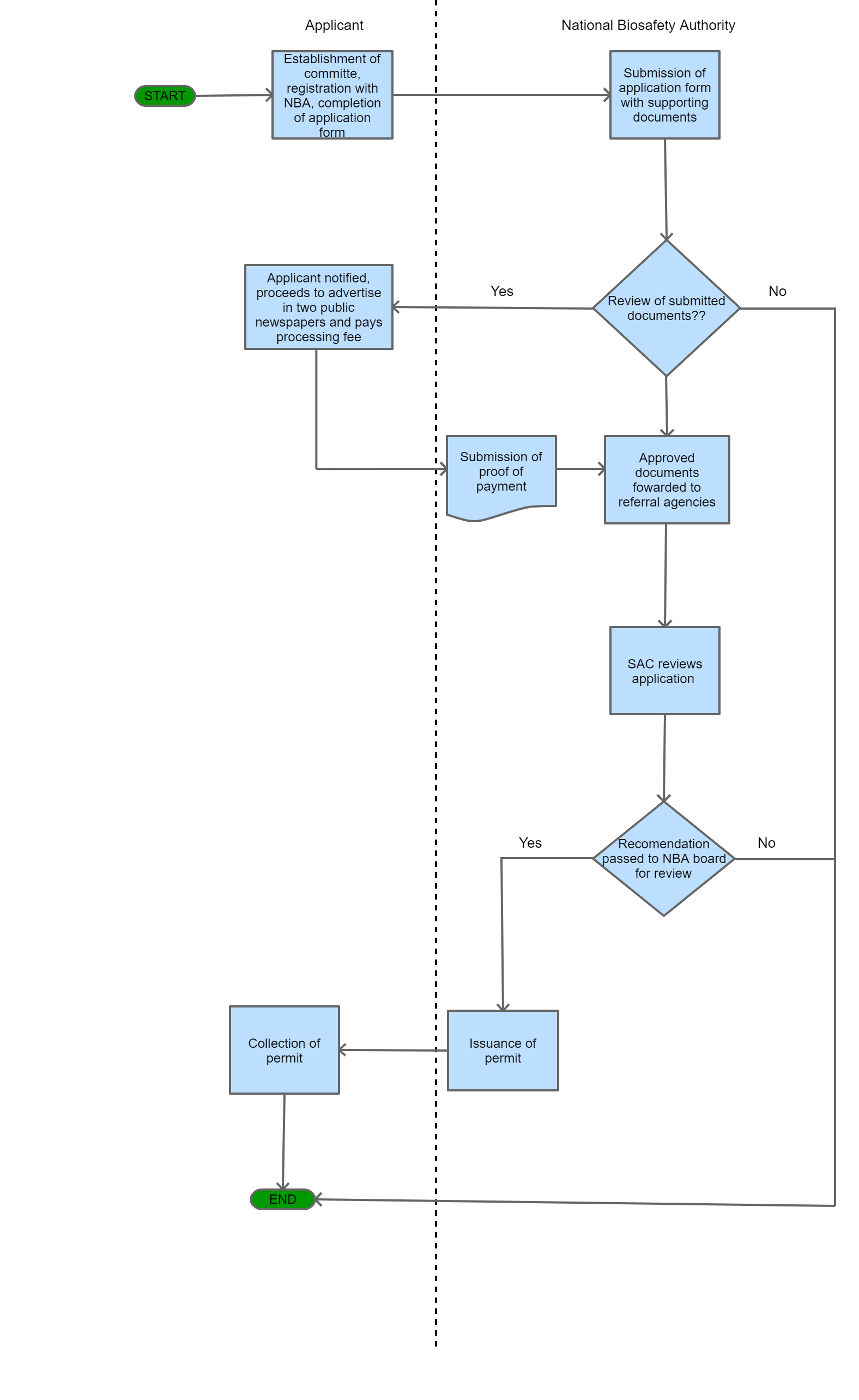
Process Steps
|
Step 1
|
Applicant establishes an Institutional Biosafety Committee (IBC), registers with the authority and completes application forms.
|
|
|
Step 2
|
Applicant submits application forms with supporting documents
|
|
|
Step 3
|
NBA Secretariat checks for completeness and accepts the application.
|
|
|
Step 4
|
Applicant is notified about their application status, proceeds to pay application fee and the authority forwards copies to appropriate referral agencies for comments
|
|
|
Step 5
|
The applicant proceeds to advertise in two public newspapers inviting the public to submit comments to the Authority within 30 days.
|
|
| Step 6 |
Scientific Advisory Committe (SAC) Reviews the application, and takes into account public and referral agency comments in its final recommendations to the Board. |
| Step 7 |
The approving section (National Biosafety Authority board) conducts a review of the recommendations by SAC and makes a final decision |
| Step 8 |
In case of missing or an incomplete application, NBA requests for additional or missing information from the applicant and In case of rejection, NBA gives the applicant a notice of rejection. |
| Step 9 |
In case of the application being compliant to the Biosafety Act, the NBA issues the applicant with a permit. |
| Step 10 |
Applicant collects permit |

|
| Category | Import |
The following form/s are used in this procedure
This procedure applies to the following measures
| Name | Measure Type | Agency | Description | Comments | Legal Document | Validity To | Measure Class |
| Import Permit requirement for Genetically Modified Organisms | Permit Requirement | | No person shall import any genetically modified organisms or any product of a genetically modified organism or deal in any manner with any genetically modified organism or a product of a genetically modified organism without a permit from the National Biosafety Authority. | The permit to import applies to all genetically modified organisms. | The Biosafety Act, 2007 | 09-09-9999 | Good |
1247