View Procedure
| Procedure Name | Export Permit requirement for Firearms | ||||||||||||||||||||||||||||||||||
|---|---|---|---|---|---|---|---|---|---|---|---|---|---|---|---|---|---|---|---|---|---|---|---|---|---|---|---|---|---|---|---|---|---|---|---|
| Description |
Required Documents
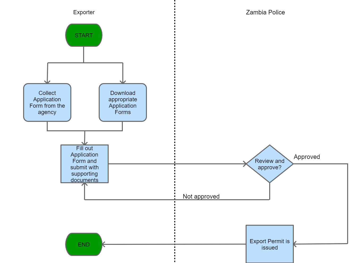
Process Steps
| ||||||||||||||||||||||||||||||||||
| Category | Export |
The following form/s are used in this procedure
| Title | Description | Created Date | Updated Date | Issued By | ![]() |
|---|---|---|---|---|---|
| Application for Tourist Import and or Export Permit from Zambia Police | Application for a tourist import and or export permit from Zambia Police | 25-11-2019 | 25-11-2019 | ||
| Application for Firearms Dealer's Export Permit | Application for a firearms dealer's export permit | 28-11-2019 | 28-11-2019 | ||
| Resident Export Permit from Zambia Police | Resident export permit from Zambia Police | 28-11-2019 | 28-11-2019 | ||
| Firearms Dealer's Export Permit | Firearms dealers export permit | 28-11-2019 | 28-11-2019 | ||
| Tourist Import and or Export Permit | Tourist import and or export permit | 28-11-2019 | 28-11-2019 |
This procedure applies to the following measures
| Name | Measure Type | Agency | Description | Comments | Legal Document | Validity To | Measure Class |
|---|---|---|---|---|---|---|---|
| Export Permit requirement for Firearms | Permit Requirement | In order for a firearm to be exported out of Zambia, a firearms dealer export permit, resident export permit or tourist export permit has to be issued from Zambia Police. | No firearms can be exported out of Zambia unless a firearms dealer export permit, resident export permit or tourist export permit from Zambia Police is issued. | Firearms Act, 1970 | 09-09-9999 | Good |



