View Procedure
| Procedure Name | Procedure for Inspection of Compulsory Standards | ||||||||||||||||||||||||||||||||||||||||||||||||||||||||||||||
|---|---|---|---|---|---|---|---|---|---|---|---|---|---|---|---|---|---|---|---|---|---|---|---|---|---|---|---|---|---|---|---|---|---|---|---|---|---|---|---|---|---|---|---|---|---|---|---|---|---|---|---|---|---|---|---|---|---|---|---|---|---|---|---|
| Description |
Required Documents
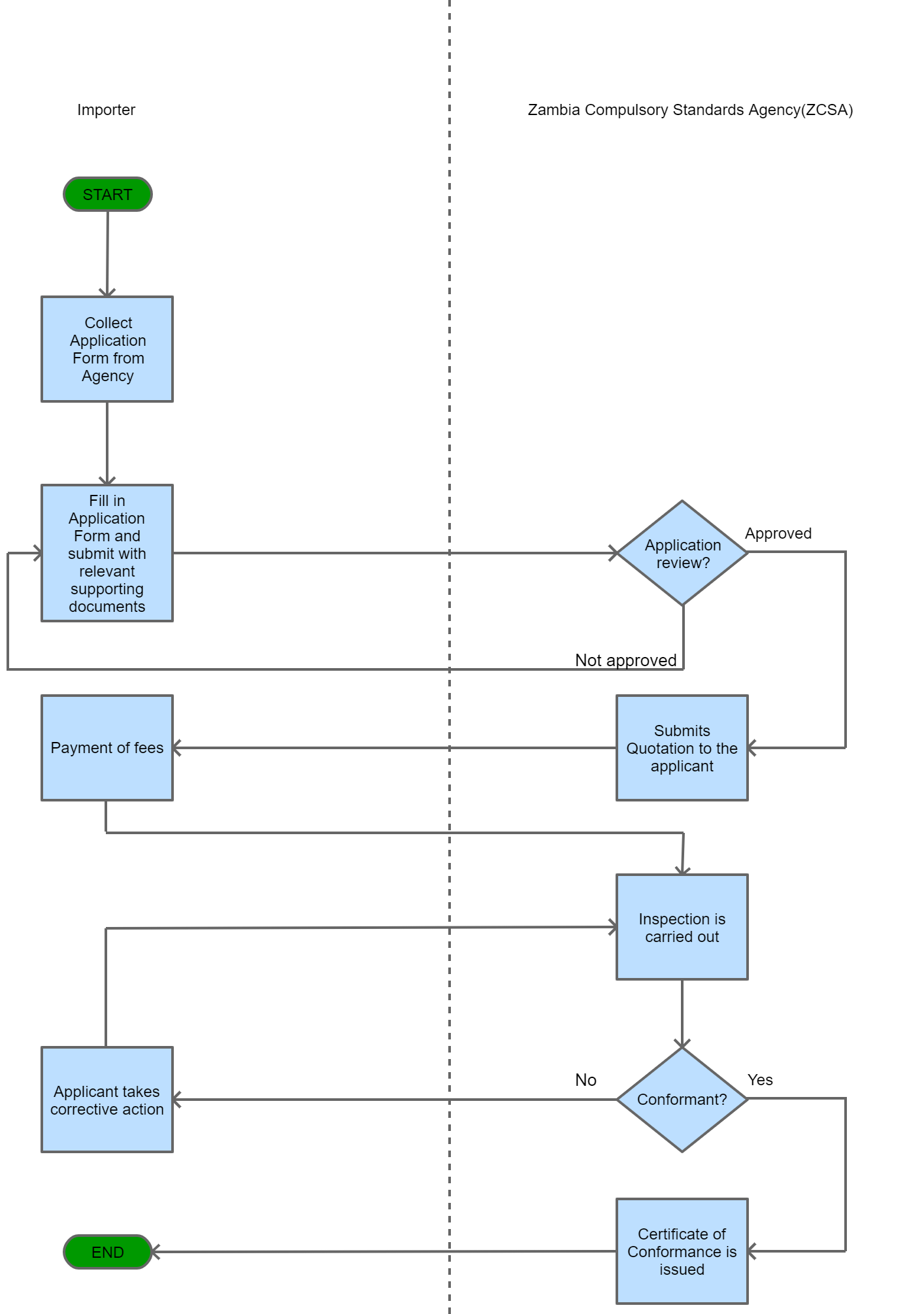
Process Steps
Procedure Number One
Procedure Number Two
| ||||||||||||||||||||||||||||||||||||||||||||||||||||||||||||||
| Category | Import |
The following form/s are used in this procedure
| Title | Description | Created Date | Updated Date | Issued By | ![]() |
|---|---|---|---|---|---|
| List of Compulsory Standards | The list is not complete and is subject to change | 16-12-2019 | 16-12-2019 | ||
| List of Compulsory Standards (1) | The list is not complete and is subject to change | 17-12-2019 | 17-12-2019 | ||
| Import Inspection Request Form | Import Inspection Request Form | 24-01-2020 | 27-04-2020 | ||
| Application for an Annual Import Quality Certificate | Application for an Annual Import Quality Certificate | 24-01-2020 | 27-04-2020 | ||
| Application for a Pre-Import Quality Certificate | Application for a Pre-Import Quality Certificate | 24-01-2020 | 31-01-2020 | ||
| Sample Request Form | Sample Request Form | 24-01-2020 | 31-01-2020 |
This procedure applies to the following measures
| Name | Measure Type | Agency | Description | Comments | Legal Document | Validity To | Measure Class |
|---|---|---|---|---|---|---|---|
| ZS 017 Poultry Feed inspection, marking, certification and conformance requirement | Test Standard | This Standard ZS 017 Poultry Feed contain mandatory specifications or minimum requirements that Poultry Feed must meet before they are imported. It is a legal requirement for any importer of Poultry Feed to comply with the Compulsory Standards Act No. 3 of 2017. | The ZS 017 Poultry Feed Standard has to be complied with when importing Poultry Feed into Zambia. | The Compulsory Standards Act, 2017 | 09-09-9999 | Good | |
| ZS 606 Fertilizers – Ammonia Nitrate inspection, marking, certification and conformance requirement | Test Standard | This Standard ZS 606 fertilizers – ammonia nitrate, contains mandatory specifications or minimum requirements that fertilizers – ammonia nitrate must meet before they are imported. It is a legal requirement for any importer of fertilizers – ammonia nitrate to comply with the Compulsory Standards Act No. 3 of 2017. | An importer of fertilizers – ammonia nitrate has to comply with the Compulsory Standards Act No. 3 of 2017. | The Compulsory Standards Act, 2017 | 09-09-9999 | Good | |
| ZS 395 Unleaded Petrol (Gasoline) for motor vehicles inspection, marking, certification and conformance requirement | Test Standard | This Standard ZS 395 unleaded petrol (gasoline) for motor vehicles, contains mandatory specifications or minimum requirements that unleaded petrol (gasoline) for motor vehicles, must meet before they are imported. It is a legal requirement for any importer of unleaded petrol (gasoline) for motor vehicles,to comply with the Compulsory Standards Act No. 3 of 2017. | An importer of unleaded petrol (gasoline) for motor vehicles has to comply with the Compulsory Standards Act No. 3 of 2017. | The Compulsory Standards Act, 2017 | 09-09-9999 | Good | |
| ZS 321 Opaque Beer inspection, marking, certification and conformance requirement | Test Standard | Opaque beer imported into Zambia shall have to be presented before the Zambia Compulsory Standards Agency for inspection, testing, analysis, marking and certification. | An importer has to present Opaque beer before the Zambia Compulsory Standards Agency for inspection, testing, analysis, marking and certification. | The Compulsory Standards Act, 2017 | 09-09-9999 | Good | |
| ZS 369 Automotive Gasoil (diesel fuel) inspection, marking, certification and conformance requirement | Test Standard | Automotive Gasoil (diesel fuel) imported into Zambia shall have to be presented before the Zambia Compulsory Standards Agency for inspection, testing, analysis, marking and certification. | An importer has to present Opaque beer before the Zambia Compulsory Standards Agency for inspection, testing, analysis, marking and certification | The Compulsory Standards Act, 2017 | 09-09-9999 | Good | |
| ZS 605 Fertilizer- Urea inspection, marking, certification and conformance requirement | Test Standard | All Fertilizer- Urea imported into Zambia shall have to be presented before the Zambia Compulsory Standards Agency for inspection, testing, analysis, marking and certification. | An importer has to present Fertilizer- Urea before the Zambia Compulsory Standards Agency for inspection, testing, analysis, marking and certification | The Compulsory Standards Act, 2017 | 09-09-9999 | Good | |
| ZS 005 Lead Acid Batteries inspection, marking, certification and conformance requirement | Test Standard | This Standard ZS 005 Lead Acid Batteries contain mandatory specifications or minimum requirements that Lead Acid Batteries must meet before they are imported. It is a legal requirement for any importer of Lead Acid Batteries to comply with the Compulsory Standards Act No. 3 of 2017. | An importer has to present Lead Acid Batteries before the Zambia Compulsory Standards Agency for inspection, testing, analysis, marking and certification. | The Compulsory Standards Act, 2017 | 09-09-9999 | Good | |
| ZS 380 Illuminating kerosene inspection, marking, certification and conformance requirement | Test Standard | Illuminating kerosene imported into Zambia shall have to be presented before the Zambia Compulsory Standards Agency for inspection, testing, analysis, marking and certification. | An importer has to present Illuminating kerosene before the Zambia Compulsory Standards Agency for inspection, testing, analysis, marking and certification. | The Compulsory Standards Act, 2017 | 09-09-9999 | Good | |
| ZS 388 Bottled Water inspection, marking, certification and conformance requirement | Test Standard | Bottled water imported into Zambia shall have to be presented before the Zambia Compulsory Standards Agency for inspection, testing, analysis, marking and certification. | An importer has to present Bottled Water before the Zambia Compulsory Standards Agency for inspection, testing, analysis, marking and certification. | The Compulsory Standards Act, 2017 | 09-09-9999 | Good | |
| ZS 430 Clear Beer inspection, marking, certification and conformance requirement | Test Standard | Clear beer imported into Zambia shall have to be presented before the Zambia Compulsory Standards Agency for inspection, testing, analysis, marking and certification. | An importer has to present clear beer before the Zambia Compulsory Standards Agency for inspection, testing, analysis, marking and certification. | The Compulsory Standards Act, 2017 | 09-09-9999 | Good |




