View Procedure
| Procedure Name | Export Licence for Pesticides and Toxic Substances |
| Description |
|
Category
|
Import Licence for Pesticides and Toxic Substances
|
|
Responsible Agency
|
Zambia Environmental Management Agency
LUSAKA HEAD OFFICE
Address: Plot No.6975,
Ridgeway Corner,
Church and Suez Roads,
P.O.Box 35131 Lusaka
Phone: +260-211-253140
+260-211-254023
+260-211-254059
Fax: +260-211-254164
NORTHERN REGION OFFICE
Address: Jacaranda Road,
P.O.Box 71302,Ndola
Phone: +260-212-610407/621048
Fax: +260-212-610407/610246
CHIPATA OFFICE
Address: PROVIDENT House-NAPSA Building, 1st floor rooms G14,15& 16 Umozi Highway,
P.O.Box 510527
Phone: +260-216-221-254
LIVINGSTONE OFFICE
Address: Plot No.555
Junction of Obote-
Nehru Roads,
P.O.Box 60195 Livingstone
Phone: +260-213-321297
SOLWEZI OFFICE
Address: Provident House,
Independence Avenue,
P.O.Box 110134
Phone: +260-218-821-297
CHIRUNDU BORDER OFFICE
Address: Customs Commercial
Terminal Building,
P.O.Box CRU 31 Chirundu
Phone/Fax: +260-211-515261
|
|
Legal base of the Procedure
|
The Environmental Management Act, 2011
|
|
Fee
|
|
|
Fee Unit
|
ZMW |
|
Importation processing fee
|
11 500
|
3450 |
|
| Importation of PTS- (for Research Purposes) |
250 |
75 |
| Importation of PTS- (for Research and Academic Institutes) |
250 |
75 |
| Importation of PTS- (for Experimental/trial purposes) |
250 |
75 |
|
Required Documents
|
No.
|
Type of information
|
Note
|
|
1
|
Application Form
|
Documents necessary for the application |
| 2 |
Proof of payment of licence processing fee |
Process Steps
|
Step 1
|
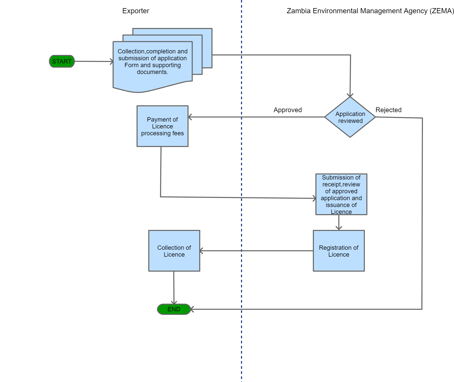
The Trader/exporter collects, completes and submits an application form with the supporting documentation to the Receiving Officer.
|
|
|
Step 2
|
The Application is reviewed and approved.
|
|
|
|
Step 3
|
The Trader/exporter pays the licence processing fees and is issued with a receipt. This receipt is then submitted to the Receiving Officer. |
|
|
Step 4
|
The issuing section reviews the approved application and issues a licence.
|
|
|
Step 5
|
The Receiving Officer registers the licence.
|
|
|
| Step 6 |
A copy of the licence and related information are filed for record keeping.
|
|
| Step 7 |
The Trader/exporter proceeds with the exportation of the goods.
|
|

|
| Category | Export |
The following form/s are used in this procedure
This procedure applies to the following measures