View Procedure
| Procedure Name | Export Health Clearance Permit |
| Description |
|
Category
|
Export Health Clearance
|
|
Responsible Agency
|
The Ministry of Health
Address:Ndeke House, Haile Selassie Avenue,
PO Box, 30205, Lusaka
Phone: +260 211 253040 – 5
Email: info@moh.gov.zm
|
|
Legal base of the Procedure
|
The Food Safety Act, 2019
|
|
Fee
|
ZMW 100
|
Required Documents
|
No.
|
Type of information
|
Note |
|
1
|
Application Form (Clearly indicating port of entry/exit)
|
Documents necessary for the application |
| 2 |
Application fee Proof of payment |
| 3 |
A certificate of analysis from the food safety laboratory |
| 4 |
If possible, a manufacturers’ health/safety manual for the product in question. |
| 5 |
Phytosanitary Certificate |
| 6 |
Inventory list |
Note:
The health clearance permit is valid for 6 months from the date of issuance.
Process Steps
|
Step 1
|
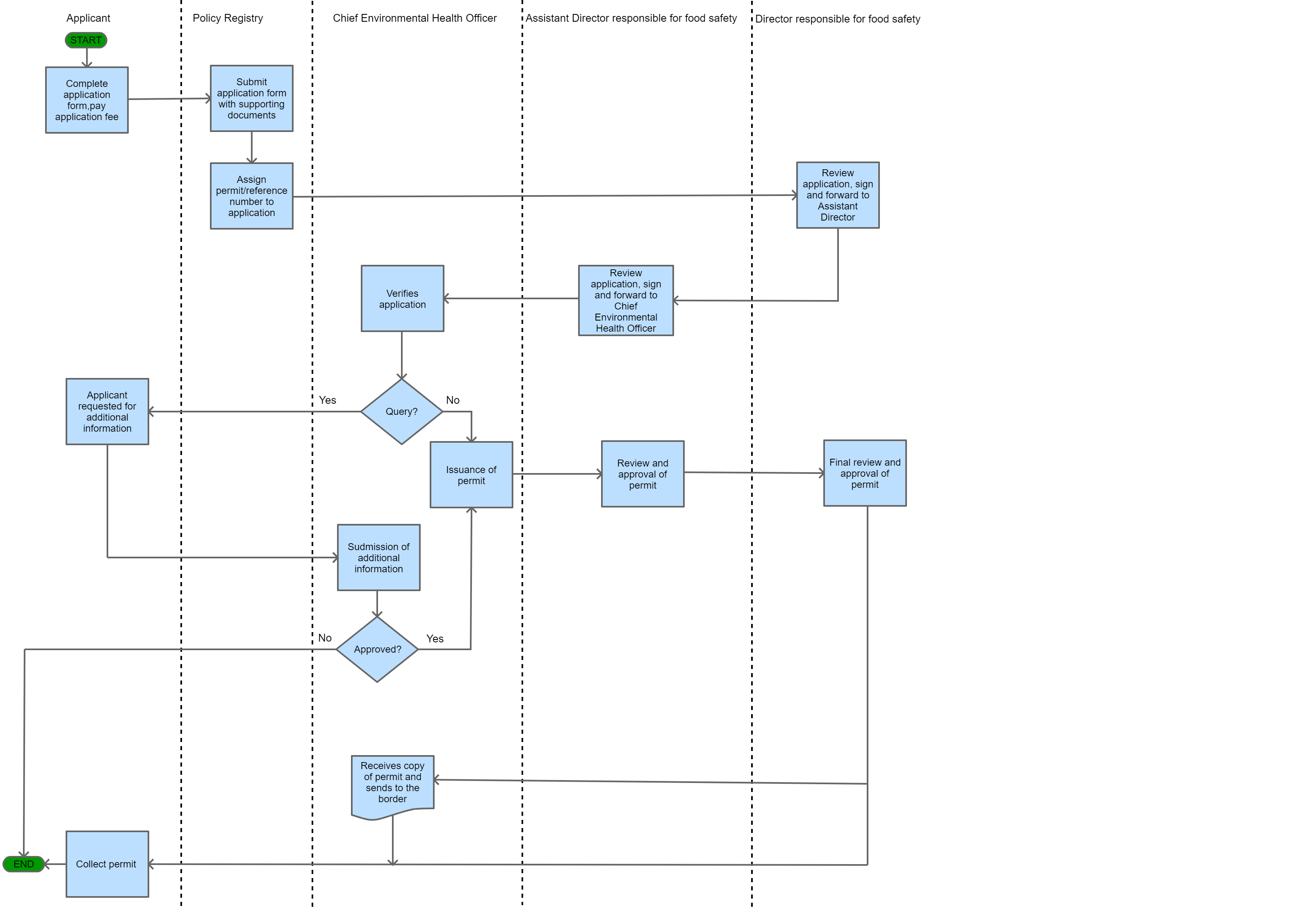
The Applicant proceeds to complete the application form, he/she must also gather all supporting documentation.
|
|
|
Step 2
|
The Applicant then pays the prescribed fee and submits application form with supporting documents to the policy registry at the Ministry of Health (MOH).
|
|
| Step 3 |
The policy registry then forwards the application to the Director responsible for food safety for review. |
|
| Step 4 |
The Director responsible for food safety then forwards for review to the Assistant Director responsible for food safety who then reviews, signs and forwards the application to the Chief Environmental Health Officer for food safety. |
|
| Step 5 |
The Chief Environmental Health Officer for food safety then reviews the application and requests for additional information from the applicant if need be or issues the Certificate which is sent to the Assistant Director responsible for food safety for review and approval. |
|
| Step 6 |
The Assistant Director responsible for food safety proceeds to send the Certificate back to the Director responsible for food safety for final approval of the Certificate. |
|
| Step 7 |
The Certificate is then forwarded to the Chief Environmental Health Officer for food safety, who then sends a copy to the border and an original is collected by the applicant. |
MINISTRY OF HEALTH

|
| Category | Export |
The following form/s are used in this procedure
This procedure applies to the following measures
| Name | Measure Type | Agency | Description | Comments | Legal Document | Validity To | Measure Class |
| Export Health Clearance Permit requirement | Permit Requirement | | A person shall not export any item or any material or substance used for the manufacture of an item except under, and in accordance with, a health clearance certificate issued by Ministry of Health | No person shall export any item, material or substance for the manufacture of an item without a health clearance certificate. | The Food Safety Act, 2019 | 09-09-9999 | Good |
1251