View Procedure
| Procedure Name | Importation of Solar Equipment |
| Description |
|
Category
|
Licence requirement for Import of Solar Equipment
|
|
Responsible Agency
|
Energy Regulation Board
Address: Consumer & Public Relations Plot No 9330,
Off Alick Nkhata Road,
P.O Box 37631,
Lusaka , Zambia
Phone : +260-211-258844 - 49
Fax: +260-211-25885
|
|
Legal base of the Procedure
|
The Energy Regulation Act, 2019
|
| Fee |
- Application Fee: ZMW 50
- License Fee: 0.1% turnover
|
Required Documents
|
No.
|
Type of information
|
Note
|
|
1
|
Application Form
|
Required documents |
| 2 |
Checklist |
| 3 |
Proof of payment of Application and Licence fee |
| 4 |
List of Shareholders and Directors |
| 5 |
- Audited Financial Statements
- Latest Company Annual Returns
- Evidence of Storage Facility
- Copy of licence being Renewed
- Business plan (for 3 years)
|
Documents required for renewal of Licence |
| 6 |
- Business Plan (for 5 years)
- Audited Financial Statements
- Proof of Funds e.g Bank Statement
- Certificate of Incorporation//Registration
- Proof Storage Facility (Leased or Owned)
|
Documents required for First-time Applicants |
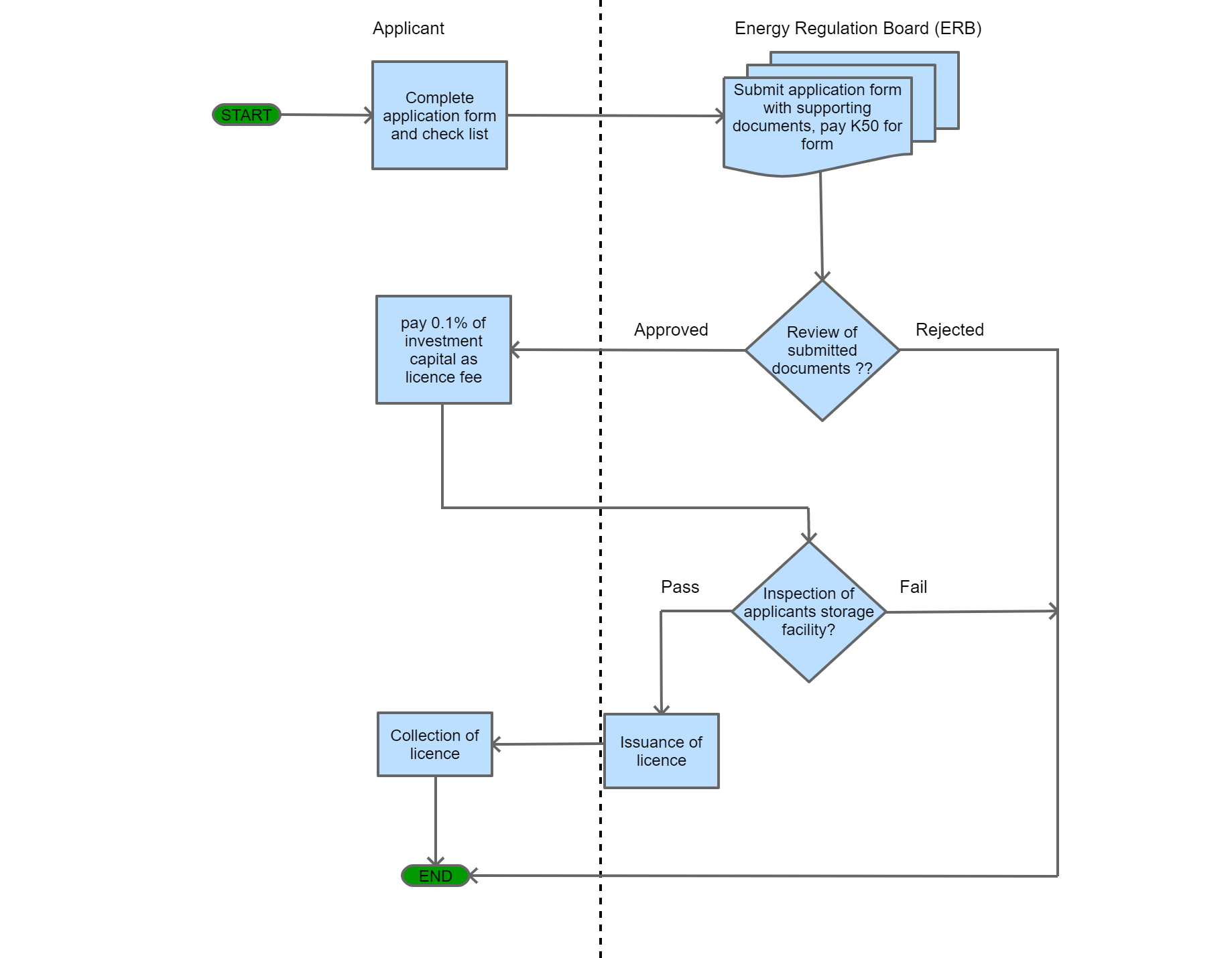
Process Steps
|
Step 1
|
The applicant proceeds to complete the application form, checklist and pays the application fee.
|
|
Step 2
|
If the application is for renewal of a licence, he/she gathers Audited Financial Statements, Latest Company Annual Returns, Evidence of Storage Facility and a Copy of licence being Renewed.
|
|
Step 3
|
If the application is for a first-time applicant, he/she gathers Business Plan, Audited Financial Statements, Proof of Funds e.g Bank Statement, Certificate of Incorporation//Registration and Proof of Storage Facility (Leased or Owned).
|
| Step 4 |
The Applicant proceeds to pay a Licencing fee. |
| Step 5 |
ERB proceeds to inspect the Applicant's storage facility and if the facility is approved according to the Boards' requirements, the Licence is issued. |
| Step 6 |
The applicant then proceeds to collect the licence and proceeds to import.
|

|
| Category | Import |
The following form/s are used in this procedure
This procedure applies to the following measures
| Name | Measure Type | Agency | Description | Comments | Legal Document | Validity To | Measure Class |
| Licencing requirement for importation of Solar Equipment | Licensing Requirement | | No person shall establish or operate an undertaking except in accordance with the Energy Regulation Act and using a licence issued by the Energy Regulation Board (ERB). | A licence issued by ERB is required for the importation of solar equipment. | The Energy Regulation Act, 2019 | 09-09-9999 | Good |
1396