View Procedure
| Procedure Name | Export Permit for Biological Materials |
| Description |
|
Category
|
Biological Materials Export Permit
|
|
Responsible Agency
|
National Health Research Authority
Address: University Teaching Hospital, Pediatric Centre of Excellence,
P.o Box 30075 Lusaka, Zambia.
Phone: +260 211 250309
Email: secretariat@nhra.org.zm
|
|
Legal base of the Procedure
|
The National Health Research Act, 2013 & The Public Health Act, 1930
|
|
Fee
|
|
|
Fee Units
|
Cost (ZMW)
|
|
Application to transfer biological materials (students)
|
3400
|
1020
|
|
Application to transfer biological materials (Locally funded protocol)
|
8350
|
2505
|
|
Application to transfer biological materials ( International funded protocol)
|
16700
|
5010
|
|
Required Documents
Note:
*For sequential shipments, a researcher should provide a shipment report for each shipment made.
Process Steps
|
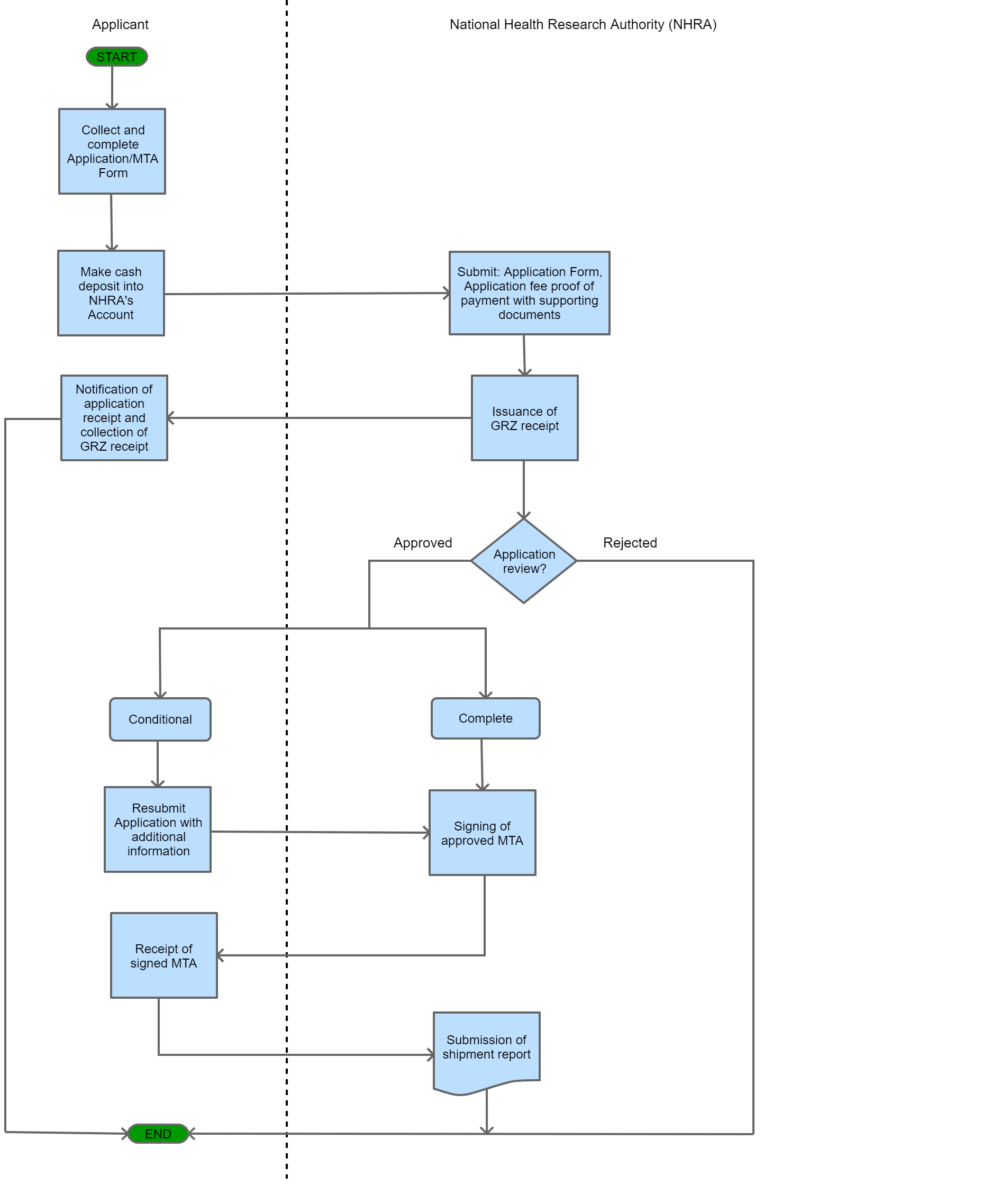
Step 1
|
The Applicant proceeds to complete the application form, he/she must also gather all supporting documentation.
|
|
|
Step 2
|
The Applicant then deposits the prescribed fee into the authority's bank account and submits application form with supporting documents to the National Health Research Authority (NHRA).
|
|
| Step 3 |
The authority then issues a GRZ receipt which is collected by the applicant.
|
|
| Step 4 |
The authority then reviews the application and gives conditional or complete approval to successful applicants, and rejection to unsuccessful applicants.
|
|
| Step 5 |
Given conditional approval, an applicant resubmits a Material Transfer Agreement (application form) after addressing all issues raised. |
|
| Step 6 |
The authority then proceeds to sign an approved Material Transfer Agreement which is then collected by the applicant. |
|
| Step 7 |
Finally, the applicant submits the shipment report to the authority. |

|
| Category | Export |
The following form/s are used in this procedure
This procedure applies to the following measures