View Procedure
| Procedure Name | Registration requirement for the importation of Milk or Milk Products and Dairy Inputs |
| Description |
|
Category
|
Registration requirement for the importation of Milk or Milk Products and Dairy Inputs
|
|
Responsible Agency
|
Ministry of Livestock and Fisheries
Address: The Permanent Secretary
Ministry of Fisheries and Livestock.
Mulungushi House
P O Box 50060
Lusaka
Email: info@mfl.gov.zm
|
|
Legal base of the Procedure
|
The Dairy Industry Development Act, 2010 |
|
Fee
|
Application form: ZMW 52.50
|
Required Documents
|
No.
|
Type of information
|
Note
|
|
1
|
Application Form
|
|
| 2 |
Good Manufacturing Practice (GMP) certificate |
|
| 3 |
Certification for the establishment to manufacture or produce the livestock product or by-product
|
|
| 4 |
Commercial Invoice in respect of the livestock product or by-product to be imported from the same establishment. |
|
Process Steps
|
Step 1
|
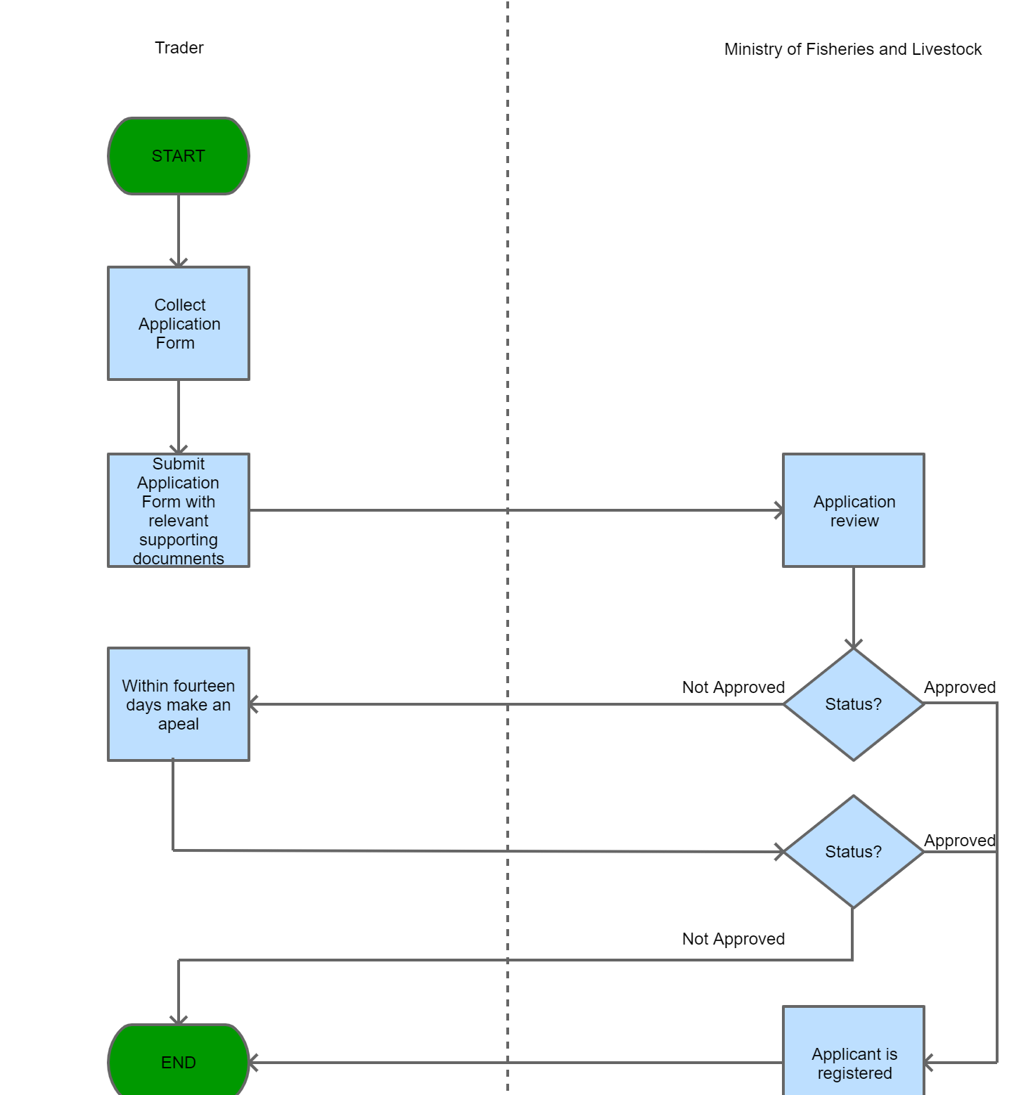
The trader collects the Application Form.
|
|
|
Step 2
|
The Trader completes and submits an application form along with the relevant supporting documents.
|
|
|
Step 3
|
The application is reviewed on the basis of prescribed criteria conditions for registration. If the applicant meets the prescribed criteria and conditions for registration within fourteen days of receiving the application for registration the applicant is registered and a certificate of registration is issued.
|
|
|
Step 4
|
If the applicant does not meet any prescribed criteria register or condition, after notifying the applicant of its intended decision
and giving the applicant fourteen days in which to make any objections, in writing, against such decision or to remedy any defect
that necessitated that intended decision The Board may refuse to register the applicant. |
|
Step
5
|
The applicant must be in possession of all relevant supporting documents. |
| Step 6 |
The Applicant pays the application fee, completes and submits an application form along with the relevant supporting documents to the Department of Fisheries and Livestock Marketing. |
| Step 7 |
The application is then forwarded to the Department of Veterinary Services if approved for a grant of a sanitary clearance and issuance of a veterinary permit. |
| Step 8 |
The veterinary permit and application are then forwarded back to the Department of Fisheries and Livestock Marketing and a Control of Goods Permit is then issued. |
| Step 9 |
Finally, the applicant proceeds to collect the permit. |

Procedure Number Two

|
| Category | Import |
The following form/s are used in this procedure
This procedure applies to the following measures
| Name | Measure Type | Agency | Description | Comments | Legal Document | Validity To | Measure Class |
| Registration requirement for the importation of Milk or Milk Products | Registration Requirement | | In order to import milk or milk products into Zambia, registration with the Ministry of Fisheries and Livestock(Department of Veterinary Services). is a requirement. | No person can import milk or milk products into Zambia unless registered as a Milk or Milk Products Importer with the Ministry of Fisheries and Livestock(Department of Veterinary Services). | The Dairy Industry Development Act, 2010 | 09-09-9999 | Good |
| Registration requirement for the importation of Dairy Inputs | Registration Requirement | | In order to import dairy inputs into Zambia, registration with the Ministry of Fisheries and Livestock(Department of Veterinary Services) is a requirement. | No person can import dairy inputs into Zambia unless registered as a dairy input importer with the Ministry of Fisheries and Livestock(Department of Veterinary Services). | The Dairy Industry Development Act, 2010 | 09-09-9999 | Good |
13831385