View Procedure
| Procedure Name | Export Permit for for species of Wild Fauna and Flora | |||||||||||||||||||||||||||||||||||||||||||||||||||||||||||||
|---|---|---|---|---|---|---|---|---|---|---|---|---|---|---|---|---|---|---|---|---|---|---|---|---|---|---|---|---|---|---|---|---|---|---|---|---|---|---|---|---|---|---|---|---|---|---|---|---|---|---|---|---|---|---|---|---|---|---|---|---|---|---|
| Description |
Required Documents
Note
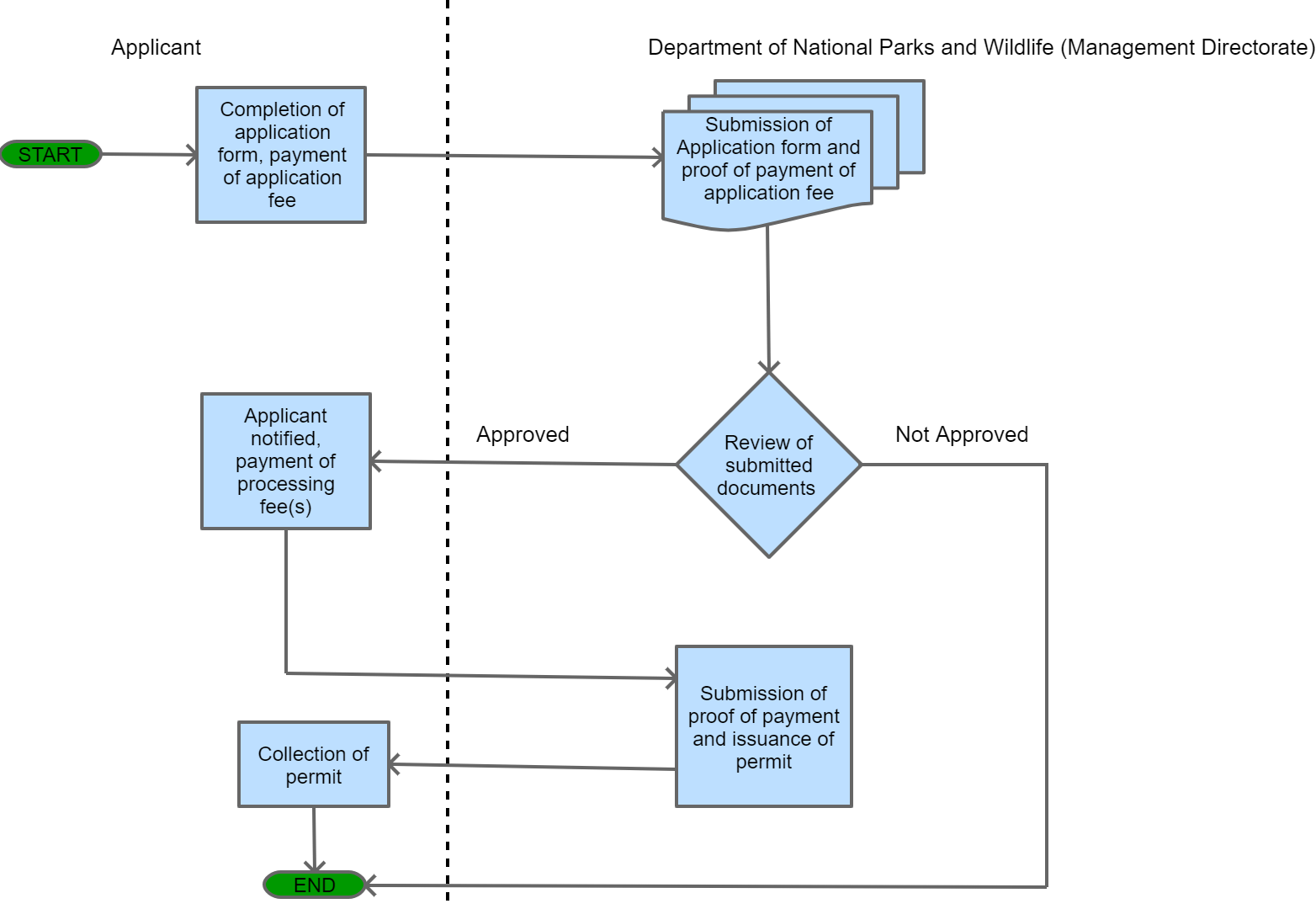
Process Steps
| |||||||||||||||||||||||||||||||||||||||||||||||||||||||||||||
| Category | Export |
The following form/s are used in this procedure
| Title | Description | Created Date | Updated Date | Issued By | ![]() |
|---|---|---|---|---|---|
| Wild Fauna and Flora Application Form | Wild Fauna and Flora Application Form | 14-01-2020 | 30-01-2020 |
This procedure applies to the following measures
| Name | Measure Type | Agency | Description | Comments | Legal Document | Validity To | Measure Class |
|---|---|---|---|---|---|---|---|
| Export Permit requirement for Wild Fauna and Flora | Permit Requirement | No person shall export any specimen of species (wild fauna and flora) listed in Column I and Column II of the first schedule of Statutory Instrument No. 61 of 2007 without the prior grant and presentation of an export permit. | Anybody wishing to export any specimen of species (wild fauna and flora) listed in Column I and Column II of the first schedule of Statutory Instrument No. 61 of 2007 must apply for an export permit. | The Zambia Wildlife (International Trade in Endangered Species of Wild Fauna and Flora) Regulations, 2007 (SI NO. 61 OF 2007) | 09-09-9999 | Good |



